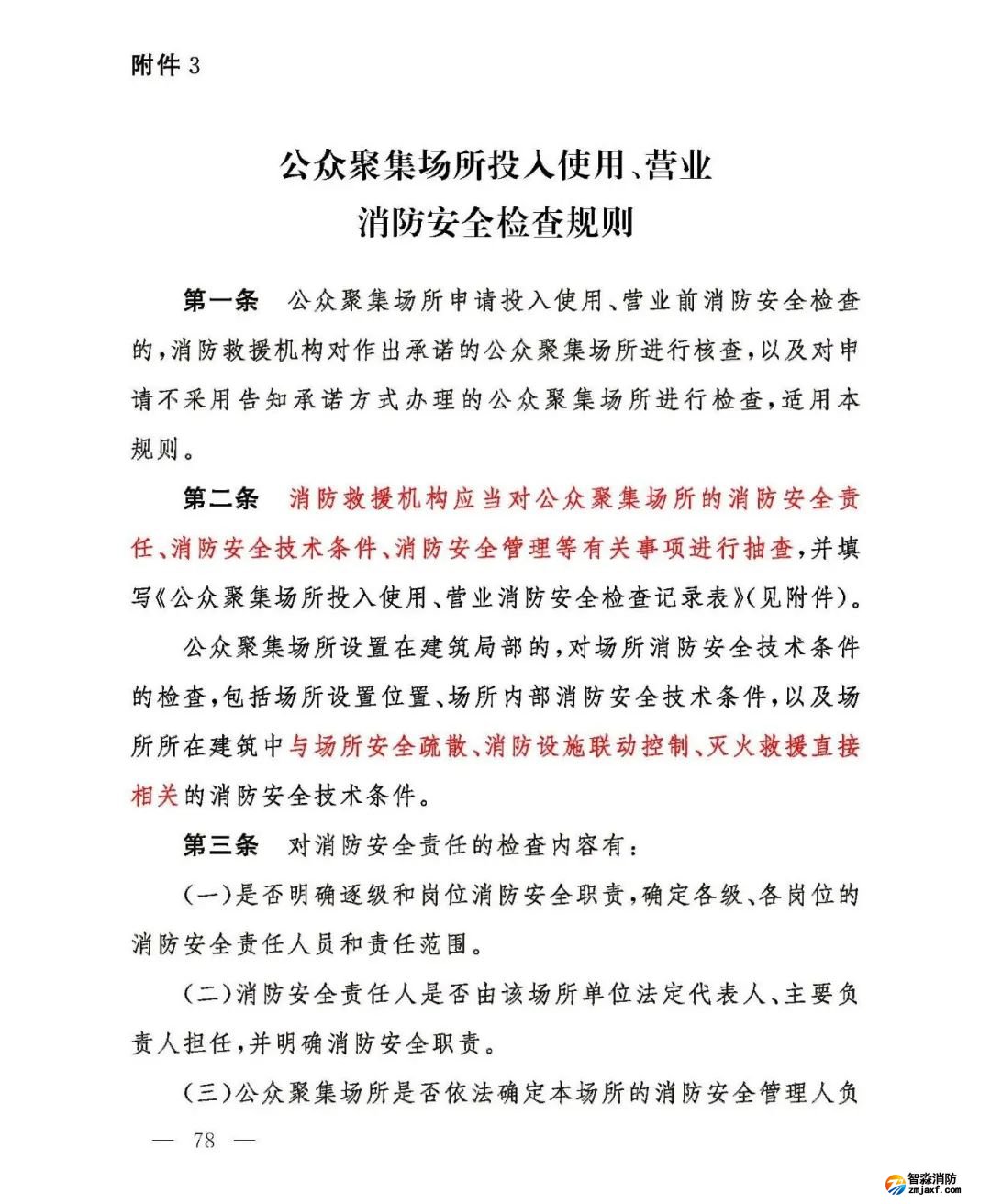
应急管理部下发关于贯彻实施新修改 《乐鱼在线(中国)法》全面实行公众聚集场所投入使用营业前乐鱼在线(中国)安全检查告知承诺管理的通知
根据中华人民共和国第十三届全国人民代表大会常务委员会第二十八次会议通过关于修改《中华人民共和国乐鱼在线(中国)法》等八部法律的决定,现将应急管理部关于贯彻实施新修改 《中华人民共和国乐鱼在线(中国)法》全面实行公众聚集场所投入使用营业前乐鱼在线(中国)安全检查告知承诺管理的通知转载如下。

















江苏苏州智淼乐鱼在线(中国)安装工程公司主营:北京乐鱼在线(中国)施工安装,乐鱼在线(中国)工程设计,乐鱼在线(中国)维修改造,乐鱼在线(中国)设备检测,乐鱼在线(中国)验收代办,乐鱼在线(中国)维修保养,探测器清洗,乐鱼在线(中国)检测设备,智慧乐鱼在线(中国)物联网,乐鱼在线(中国)设备销售安装及调试为一体的正规化乐鱼在线(中国)企业。乐鱼在线(中国)改造网址:/;服务热线:4006-598-119








苏公网安备32058102002151号