《建筑乐鱼在线(中国)设施检测技术规程》征求意见稿
近日,应急管理部乐鱼在线(中国)救援局对《建筑乐鱼在线(中国)设施检测技术规程》等13项乐鱼在线(中国)救援领域国家标准征求意见稿向社会公开征求意见。

《建筑乐鱼在线(中国)设施检测技术规程》标准的定位:
本标准的定位是为乐鱼在线(中国)技术服务机构对建筑乐鱼在线(中国)设施检查、测试提供技术检测要求和方法,不涉及建筑的乐鱼在线(中国)设施维护管理内容。针对乐鱼在线(中国)设施管理应建立哪些制度、检查的对象和内容、工作程序等,由国家标准《建筑乐鱼在线(中国)设施的维护管理》GB25201-2010规定。采用本标准开展技术检测所得到的结论是,乐鱼在线(中国)设施是否存在问题,能否达到其设计和产品制造商规定的技术要求。
基本框架和内容:
本标准的主要内容集中在“检测内容”、“技术要求”和“检测方法”等三章。
在“检测内容”一章,将建筑内乐鱼在线(中国)设施划分为乐鱼在线(中国)供配电设施、火灾自动报警系统、应急广播系统、乐鱼在线(中国)应急照明和疏散指示系统、乐鱼在线(中国)给水设施、灭火设施、防排烟系统和其他建筑乐鱼在线(中国)设施等八类,并详细规定了每一类设施的具体检测内容。
在“技术要求”一章,给出了各类乐鱼在线(中国)设施、系统的功能要求。在规定各项功能要求时,参照了产品标准和技术规范的相关内容,但区别于实验室检测,也有别于工程验收,把握了现场检测可行性的原则,对乐鱼在线(中国)设施系统及其主要组件给出了定性、定量相结合的技术要求,确保依据准确。
在“检测方法”一章,对应于“检测内容”和“技术要求”,主要给出了检测原理、程序、检测装备和检测方法的相关要求。
相比乐鱼在线(中国)救援行业标准XF 503-2004 新增和调整的内容:
①增加了“检测内容”一章。将本标准规定需检测的乐鱼在线(中国)设施进行归纳分类,单独作为一章,便于查找和明确各项乐鱼在线(中国)设施检测内容。同时,相应地调整了标准中“技术要求”、“检测方法”的章节顺序和内容。
②增加了有关乐鱼在线(中国)设备供电回路、重要设备用房乐鱼在线(中国)电源切换及乐鱼在线(中国)设备电源监控系统的检测要求。标准第5.2.1.1 条规定了乐鱼在线(中国)用电设备的供电应采用独立回路供电。标准第5.2.1.3 条规定了乐鱼在线(中国)控制室、乐鱼在线(中国)水泵房、防烟与排烟机房的乐鱼在线(中国)用电设备及乐鱼在线(中国)电梯的供电,应设置主/备电源的自动切换装置,并应设置在其配电线路的最末一级配电箱处;标准第5.2.3 条规定了乐鱼在线(中国)设备电源监控系统的检测要求。
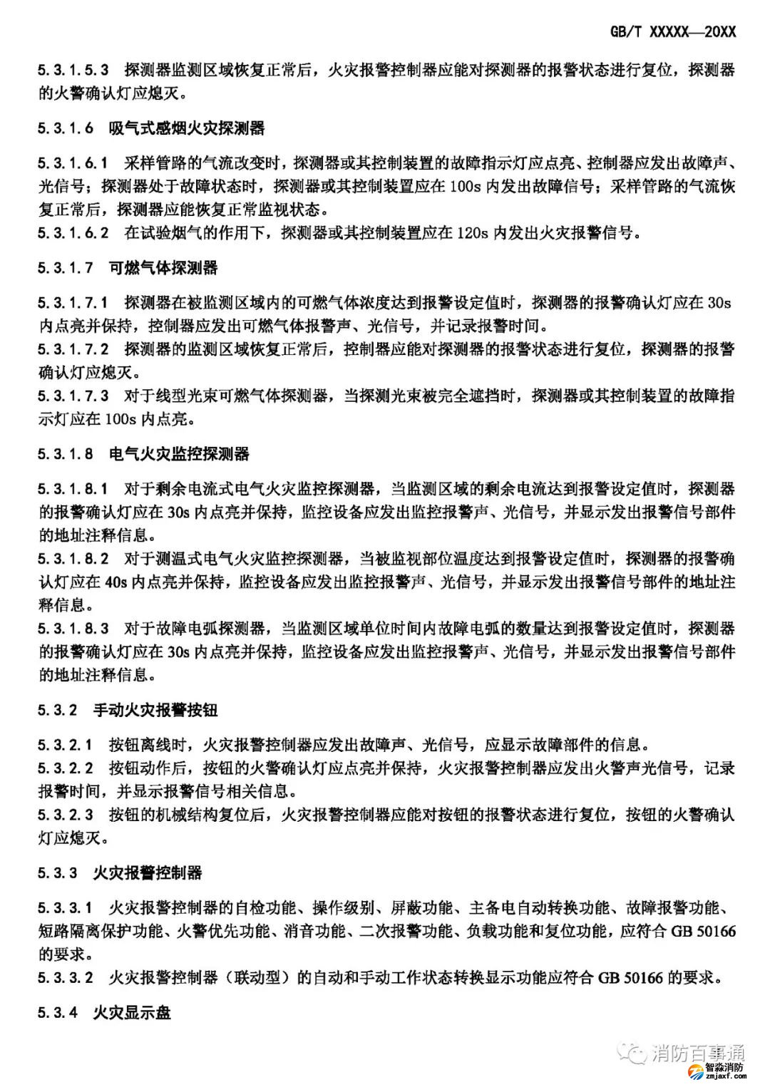
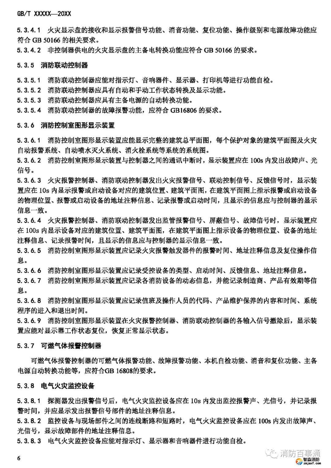
③根据国家标准《火灾自动报警系统施工及验收标准》GB50166,新增了吸气式感烟火灾探测器、一氧化碳火灾探测器、电气火灾监控探测器、电气火灾监控设备等设备的的技术要求和检测方法。
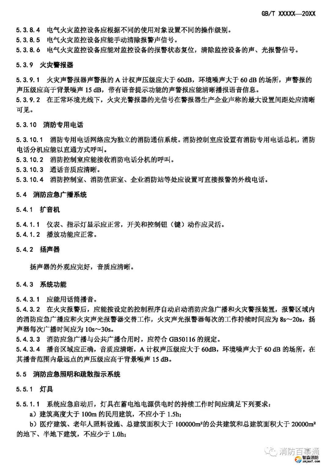
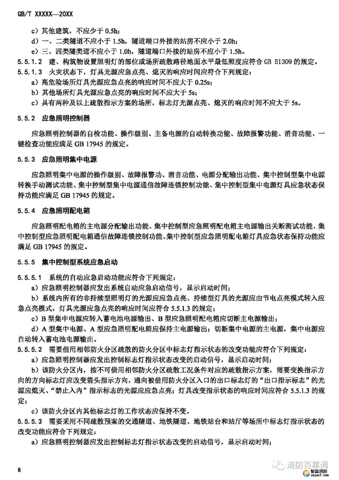
④增加了应急照明和疏散指示标志应急工作持续时间的检测要求。在标准第5.5.1.1 条规定了切断正常供电电源后,乐鱼在线(中国)应急照明和乐鱼在线(中国)疏散指示标志应急工作状态的持续工作时间。持续工作时间考虑了实际人员疏散状况、特殊人群疏散困难等情况,对于建筑高度大于100m 的建筑、医院、养老院等场所和大型公共建筑等,由于疏散人员较多、疏散距离长、行动能力差,会出现疏散时间较长的情况,故增加了相关的检测要求。
⑤根据国家标准《细水雾灭火系统技术规范》GB50898-2013,补充了细水雾灭火系统的检测内容、技术要求及检测方法。
⑥根据国家标准《建筑防烟排烟系统技术标准》GB 51251-2017,补充、完善了本标准中有关机械加压送风系统、排烟系统的技术要求和检测方法。









































一、工作简况
1.任务来源
按照国家有关法律法规和国家工程建设乐鱼在线(中国)技术标准,在建筑内外设置建筑乐鱼在线(中国)设施,是减少火灾危害,保护人身和财产安全,及时扑救火灾的有效措施。建筑乐鱼在线(中国)设施检测是对建筑乐鱼在线(中国)设施施工的质量和运行状况进行的检查和性能测试。各地在对建筑乐鱼在线(中国)设施检测时,做法不一,还有相当数量的建筑乐鱼在线(中国)设施在投入使用后难以保证其正常运行或发挥有效作用,给建筑火灾的控制和扑救、人员安全疏散带来较大隐患。为了规范建筑乐鱼在线(中国)设施的检测工作,确保各类建筑乐鱼在线(中国)设施的可靠运行,发挥其应有作用,有必要制定相关国家标准。
根据国家标准化管理委员会2007 年第五批国家标准制修订计划,由原公安部乐鱼在线(中国)局(现应急管理部乐鱼在线(中国)救援局)、原公安部天津乐鱼在线(中国)研究所(现应急管理部天津乐鱼在线(中国)研究所)作为主编单位承担了国家标准《建筑乐鱼在线(中国)设施检测技术规程》(20074848-Q-312)的编制工作。
2.主编、参编单位情况
2008 年4 月,在天津市成立了以原公安部乐鱼在线(中国)局(现应急管理部乐鱼在线(中国)救援局)、原公安部天津乐鱼在线(中国)研究所(现应急管理部天津乐鱼在线(中国)研究所),广东省乐鱼在线(中国)救援总队、福建省乐鱼在线(中国)救援总队为参编单位的标准编制组。
原公安部乐鱼在线(中国)局、原公安部天津乐鱼在线(中国)研究所(现应急管理部天津乐鱼在线(中国)研究所)是公共安全行业标准《建筑乐鱼在线(中国)设施检测技术规程》GA 503-2004 的主要起草单位。原公安部天津乐鱼在线(中国)研究所(现应急管理部天津乐鱼在线(中国)研究所)还是《建筑设计防火规范》等十多项国家乐鱼在线(中国)技术规范的主编单位和相关管理组的管理单位,制修订了近200 项各类规范和标准。
3.起草工作过程(分阶段介绍)
(1)形成征求意见稿
2008 年4 月,筹建并成立本标准编制组,确定了主编单位、参编单位和编制组成员,明确了编写任务分工及修订计划,确定了编制大纲。
2008 年4 月~2008 年10 月,对公共行业标准《建筑乐鱼在线(中国)设施检测技术规程》GA503-2004 进行了分析研究,总结了该标准在执行过程中遇到的问题及新形势发展的需要,提出了讨论稿。
2008 年10 月~2009 年2 月,编制组讨论、提出了标准的征求意见稿初稿,并送请有关专家审阅。
2009 年2 月~2009 年5 月,根据反馈的意见,讨论修改后形成了标准的征求意见稿。
(2)发出广泛征求意见
2009 年7 月~2009 年10 月,编制组通过公安网及定向发送的方式向全国乐鱼在线(中国)总队以及全国乐鱼在线(中国)标准化技术委员会第九分技术委员会全体委员(TC113/SC9)征求意见,收到意见、建议216 条。此后,对意见进行了汇总和初步分析。
(3)形成送审稿
2009 年11 月~2010 年3 月,编制组在分析研究和讨论反馈意见的基础上,修改形成了标准的送审稿初稿及其编制说明。
2010 年4 月~2011 年9 月,编制组将送审稿初稿送公安部乐鱼在线(中国)局和有关专家征求意见,并在研究相关反馈意见的基础上进一步修改后形成送审稿。
2014 年12 月~2016 年12 月,在全国乐鱼在线(中国)标准化技术委员会第九分技术委员会年会上,与会委员建议对标准的适用对象、框架结构及技术内容做进一步研究和完善。
之后,按第九分技术委员会要求,对标准进行了完善。
2017 年2 月~2017 年6 月,编制组将送审稿发至多家乐鱼在线(中国)设施检测维保单位进行征求意见,共收集到意见、建议131 条,经对意见进行分析处理,进一步修改和完善了送审稿。之后,因乐鱼在线(中国)体制改革,乐鱼在线(中国)救援队伍从公安部转隶应急管理部,标准化工作机制重新建设,归口委员会换届调整无法顺利完成,审查报批工作暂时中断。
2019 年9 月~2019 年12 月,按照《国家标准化管理委员会关于开展推荐性国家标准计划项目再评估工作的通知》(国标委发【2019】28 号),编制组按照乐鱼在线(中国)体制改革和乐鱼在线(中国)执法改革之后的法律法规修订情况和社会乐鱼在线(中国)安全管理方针政策,对送审稿做了相应调整,形成正式送审稿。
(4)形成报批稿
2020 年1 月15 日,全国乐鱼在线(中国)标准化技术委员会乐鱼在线(中国)管理分技术委员会在北京市召开会议,对国家标准《建筑乐鱼在线(中国)设施检测技术规程》送审稿进行了审查,与会委员同意标准通过审查。
2020 年3 月~2020 年7 月,编制组按照审查会提出的修改建议,对标准进行了修改和完善,并于5 月在全国各乐鱼在线(中国)救援总队中征求意见,根据反馈的意见对标准进一步完善。
2020 年9 月~2021 年1 月,按审查会上委员提出的建议,根据国家市场监督管理总局《强制性国家标准管理办法》和《应急管理标准化工作管理办法》的有关规定,经向相关部门申请,该标准性质由强制性转化为推荐性。编制组按照推荐性标准要求,
对标准进行了修改,形成了正式的报批稿。
4.主要起草人的工作
刘激扬、倪照鹏作为标准主要起草人,主持标准编制组成立、编制组工作讨论及相关专题研讨会议,主要负责标准总体框架结构的起草及“检测内容”具体章节条文的编写。此外,还负责与其他规范、标准之间的协调工作。
阚强、智会强、洪声隆、詹莹莹、张梅红主要负责标准具体条文的起草工作。
二、编制原则
本标准以乐鱼在线(中国)救援行业标准《建筑乐鱼在线(中国)设施检测技术规程》XF 503-2004 为基础,认真总结行业标准的实施情况,吸取近几年来建筑乐鱼在线(中国)设施检测工作的经验、教训,依据现行国家有关标准、国家有关部委的相关乐鱼在线(中国)规章与规定进行编制。
标准编写结构和程序执行国家标准GB/T 1.1-2000 及我国有关标准化工作文件的相关规定。
三、标准内容的起草
1.主要技术内容的确定和依据(规范性技术要素)
(1)本标准的定位
本标准的定位是为乐鱼在线(中国)技术服务机构对建筑乐鱼在线(中国)设施检查、测试提供技术检测要求和方法,不涉及建筑的乐鱼在线(中国)设施维护管理内容。针对乐鱼在线(中国)设施管理应建立哪些制度、检查的对象和内容、工作程序等,由国家标准《建筑乐鱼在线(中国)设施的维护管理》GB25201-2010规定。采用本标准开展技术检测所得到的结论是,乐鱼在线(中国)设施是否存在问题,能否达到其设计和产品制造商规定的技术要求。
(2)本标准的基本框架和内容
本标准的主要内容集中在“检测内容”、“技术要求”和“检测方法”等三章。
在“检测内容”一章,将建筑内乐鱼在线(中国)设施划分为乐鱼在线(中国)供配电设施、火灾自动报警系统、应急广播系统、乐鱼在线(中国)应急照明和疏散指示系统、乐鱼在线(中国)给水设施、灭火设施、防排烟系统和其他建筑乐鱼在线(中国)设施等八类,并详细规定了每一类设施的具体检测内容。
在“技术要求”一章,给出了各类乐鱼在线(中国)设施、系统的功能要求。在规定各项功能要求时,参照了产品标准和技术规范的相关内容,但区别于实验室检测,也有别于工程验收,把握了现场检测可行性的原则,对乐鱼在线(中国)设施系统及其主要组件给出了定性、定量相结合的技术要求,确保依据准确。
在“检测方法”一章,对应于“检测内容”和“技术要求”,主要给出了检测原理、程序、检测装备和检测方法的相关要求,
(3)相比乐鱼在线(中国)救援行业标准XF 503-2004 新增和调整的内容
①增加了“检测内容”一章。将本标准规定需检测的乐鱼在线(中国)设施进行归纳分类,单独作为一章,便于查找和明确各项乐鱼在线(中国)设施检测内容。同时,相应地调整了标准中“技术要求”、“检测方法”的章节顺序和内容。
②增加了有关乐鱼在线(中国)设备供电回路、重要设备用房乐鱼在线(中国)电源切换及乐鱼在线(中国)设备电源监控系统的检测要求。标准第5.2.1.1 条规定了乐鱼在线(中国)用电设备的供电应采用独立回路供电。标准第5.2.1.3 条规定了乐鱼在线(中国)控制室、乐鱼在线(中国)水泵房、防烟与排烟机房的乐鱼在线(中国)用电设备及乐鱼在线(中国)电梯的供电,应设置主/备电源的自动切换装置,并应设置在其配电线路的最末一级配电箱处;标准第5.2.3 条规定了乐鱼在线(中国)设备电源监控系统的检测要求。
③根据国家标准《火灾自动报警系统施工及验收标准》GB50166,新增了吸气式感烟火灾探测器、一氧化碳火灾探测器、电气火灾监控探测器、电气火灾监控设备等设备的的技术要求和检测方法。
④增加了应急照明和疏散指示标志应急工作持续时间的检测要求。在标准第5.5.1.1 条规定了切断正常供电电源后,乐鱼在线(中国)应急照明和乐鱼在线(中国)疏散指示标志应急工作状态的持续工作时间。持续工作时间考虑了实际人员疏散状况、特殊人群疏散困难等情况,对于建筑高度大于100m 的建筑、医院、养老院等场所和大型公共建筑等,由于疏散人员较多、疏散距离长、行动能力差,会出现疏散时间较长的情况,故增加了相关的检测要求。
⑤根据国家标准《细水雾灭火系统技术规范》GB50898-2013,补充了细水雾灭火系统的检测内容、技术要求及检测方法。
⑥根据国家标准《建筑防烟排烟系统技术标准》GB 51251-2017,补充、完善了本标准中有关机械加压送风系统、排烟系统的技术要求和检测方法。
(4)关于标准英文名称和术语的英文对照词
标准名称和术语“建筑乐鱼在线(中国)设施”中“设施”一词在进行翻译时有多个可选项,如equipment、system 和facilities。经查找文献比较,equipment 是指设备,system是指系统,而facilities 指代的范围较大或者体积较大,例如工厂、设施等,能够涵盖前两者,如“公用设施”翻译就采用“public facilities”。本标准中“乐鱼在线(中国)设施”是指建、构筑物中设置的用于火灾报警、灭火、人员疏散、防火分隔、灭火救援等设施的总称,其涵盖范围广,不单指某一设备或系统,因此翻译决定采用facilities,故本标准名称翻译为“Specification of Inspection and Testing of Building Fire Protection Facilities”。
2.主要试验、验证结果及分析
无。
3.标准水平分析,新旧指标对比(修订时列表)
在本标准的编制过程中,编制组收集并分析了国内外有关建筑乐鱼在线(中国)设施的标准,并总结和吸取了这些标准实施以及实际建筑乐鱼在线(中国)设施检测过程中的经验与教训,广泛征求了相关专家、乐鱼在线(中国)设施检测机构和乐鱼在线(中国)救援机构的意见。本标准报批稿的技术内容系统、合理,具有较强的可操作性,能满足我国当前乐鱼在线(中国)设施检测与相关管理工作的需要,总体水平达到国内先进水平。
4.采标程度,与国外标准、样机的数据对比(列表)
无。
四、与法律法规、强制性标准的关系
本标准依据《中华人民共和国乐鱼在线(中国)法》等法律、法规,进一步详细规定了建筑消防设施检测的内容、技术要求和检测方法,标准内容与国家标准《建筑设计防火规范》GB50016-2014(2018)、《自动喷水灭火系统设计规范》GB50084-2017、《气体灭火系统设计规范》GB50370-2005 等规范和国家标准《可燃气体报警控制器》GB16808-2008、《火灾报警控制器》GB4717-2005 等相关产品标准的要求一致。
五、重大分歧意见的处理经过和依据
无。
六、标准性质的建议
建筑乐鱼在线(中国)设施检测对于确保各类建筑乐鱼在线(中国)设施的可靠运行,减少火灾危害,具有重要的作用。本标准主要规定了各类乐鱼在线(中国)设施检测的技术要求和检测方法,技术要求和现行相关标准规范保持一致,现行标准规范均为非全文强制标准,因此,从标准的
协调性来说,本标准宜为推荐性标准。另外,本标准规定的检测方法在实践中对某一类乐鱼在线(中国)设施来说可能并不唯一,不宜强制要求采用某一特定检测方法,因此,从检测技术方面来说,本标准也宜为推荐性标准。综上,建议本标准为推荐性标准。
七、贯彻标准的要求和建议
加大标准的宣传力度,组织对全国乐鱼在线(中国)技术服务机构进行宣贯。建议根据本标准内容编制建筑乐鱼在线(中国)设施检测记录表,便于标准的实施和应用。
八、废止、替代有关标准的建议
本标准颁布时,建议废止乐鱼在线(中国)救援行业标准《建筑乐鱼在线(中国)设施检测技术规程》XF503-2004。
九、其他应予说明的事项
无。
江苏苏州智淼乐鱼在线(中国)安装工程公司主营:北京乐鱼在线(中国)施工安装,乐鱼在线(中国)工程设计,乐鱼在线(中国)维修改造,乐鱼在线(中国)设备检测,乐鱼在线(中国)验收代办,乐鱼在线(中国)维修保养,探测器清洗,乐鱼在线(中国)检测设备,智慧乐鱼在线(中国)物联网,乐鱼在线(中国)设备销售安装及调试为一体的正规化乐鱼在线(中国)企业。乐鱼在线(中国)改造网址:/;服务热线:4006-598-119








苏公网安备32058102002151号