
各有关单位:
近日,省住房和城乡建设厅发来《关于贯彻落实<建设工程乐鱼在线(中国)设计审查验收工作细则>和<建设工程乐鱼在线(中国)设计审查、乐鱼在线(中国)验收、备案和抽查文书式样>的通知》,结合我市实施《广州市建筑工程质量、安全、乐鱼在线(中国)、人防业务融合统一监管工作方案》(穗建人〔2020〕223 号)的有关要求,为进一步优化我市营商环境,简化乐鱼在线(中国)审批流程,细化乐鱼在线(中国)管理工作,我局修订了广州市建设工程乐鱼在线(中国)设计审查、验收、备案与抽查办事指南(见附件2),自印发之日起实施。
请各区建设主管部门切实贯彻落实省住房和城乡建设厅和我局的有关要求,确保各区收件标准、办理标准与市级保持一致。建设单位可通过广东政务服务网在线申报并查询有关信息。本通知在实施过程中如存在问题,请及时与承办该业务的住房和城乡建设部门联系(联系方式见附件3)。
附件:
1.广东省住房和城乡建设厅关于贯彻落实《建设工程乐鱼在线(中国)设计审查验收工作细则》和《建设工程乐鱼在线(中国)设计审查、乐鱼在线(中国)验收、备案和抽查文书式样》的通知
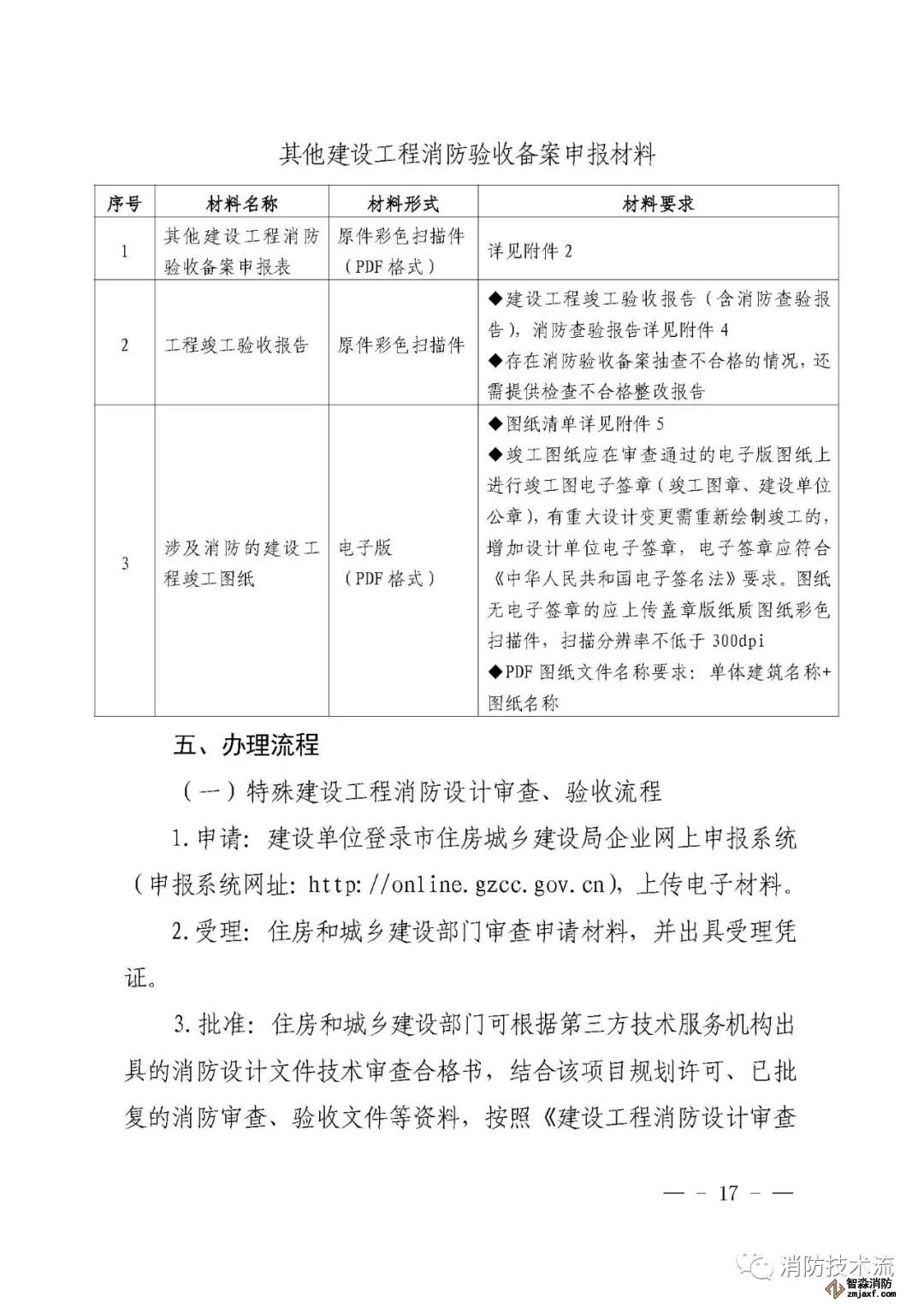
2.广州市建设工程乐鱼在线(中国)设计审查、验收、备案与抽查办事指南
3.广州市住房和城乡建设部门乐鱼在线(中国)业务办理咨询热线
广州市住房和城乡建设局
2020年8月13日










江苏苏州智淼乐鱼在线(中国)安装工程公司主营:北京乐鱼在线(中国)施工安装,乐鱼在线(中国)工程设计,乐鱼在线(中国)维修改造,乐鱼在线(中国)设备检测,乐鱼在线(中国)验收代办,乐鱼在线(中国)维修保养,探测器清洗,乐鱼在线(中国)检测设备,智慧乐鱼在线(中国)物联网,乐鱼在线(中国)设备销售安装及调试为一体的正规化乐鱼在线(中国)企业。乐鱼在线(中国)改造网址:/;服务热线:4006-598-119








苏公网安备32058102002151号