
各有关单位:
为深入贯彻落实国家、省、市行政服务事项审批制度改革的各项要求,优化营商环境,我市建设工程乐鱼在线(中国)设计审查验收备案将实施全流程网上办理(以下简称“全网办”)。为确保全网办工作顺利实施,现将有关事项通知如下:
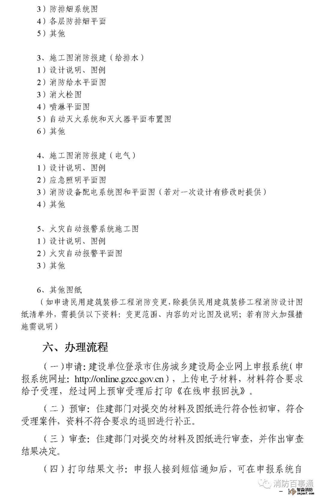
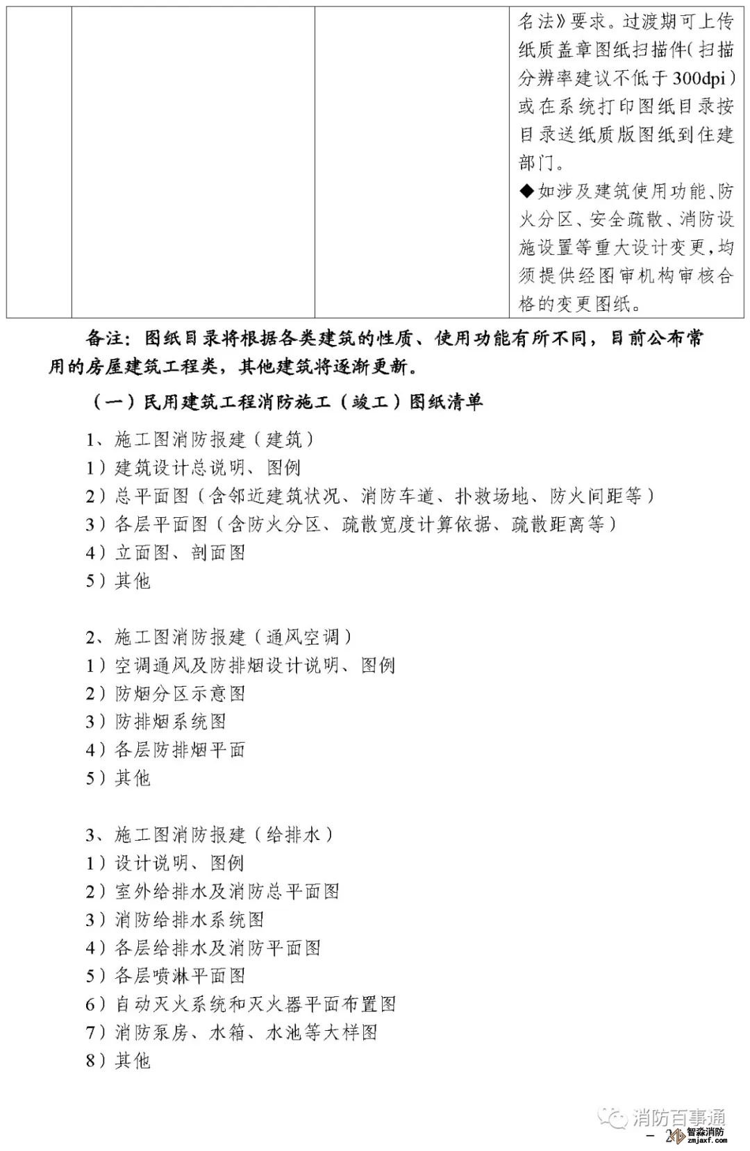
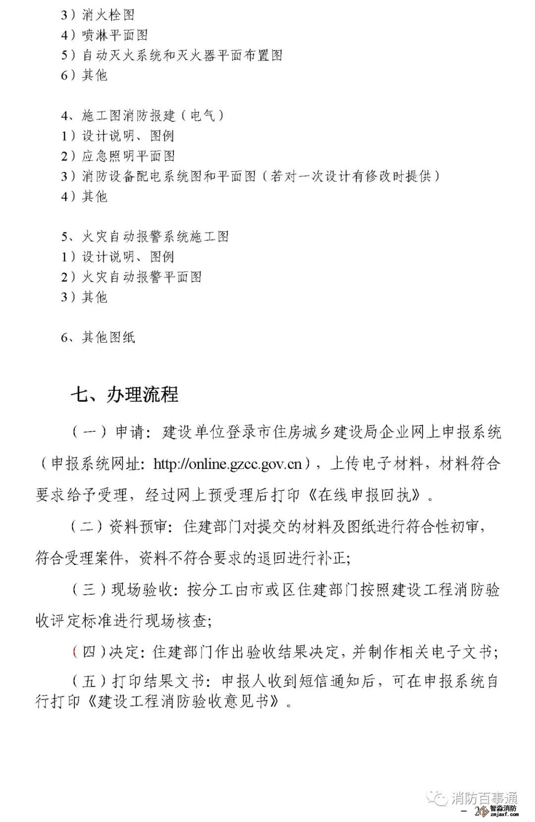
一、自2020年3月9日起正式启用升级后的建设工程乐鱼在线(中国)设计审查验收备案申报系统,实现建设工程乐鱼在线(中国)业务全网办。系统升级后,建设单位登录市住房城乡建设局企业网上申报系统(网址:http://online.gzcc.gov.cn)填写申报信息,并上传申报材料扫描文件及具有电子签章的电子图纸,即可办理相关业务,住建部门不再收取纸质材料与图纸。建设单位在收到审批结果短信通知后,自行在申报系统打印结果文书。
二、建设工程乐鱼在线(中国)设计审查验收业务实施全网办后,建设单位须严格按照材料清单上传相关资料,并按要求格式提交各相关单位的真实性承诺书,承诺所上传资料真实有效。
三、我局已修订广州市建设工程乐鱼在线(中国)设计审查、验收、备案办事指南(见附件1、2、3),详细信息可通过广东政务服务网查询,实施过程中如存在问题请及时与承办该业务的住建部门联系(联系方式见附件4)。
附件:
1.广州市建设工程乐鱼在线(中国)设计审查办事指南
2.广州市建设工程乐鱼在线(中国)验收办事指南
3.广州市建设工程乐鱼在线(中国)备案办事指南
4.广州市住建部门乐鱼在线(中国)业务办理咨询热线
广州市住房和城乡建设局
2020年3月5日










































苏公网安备32058102002151号