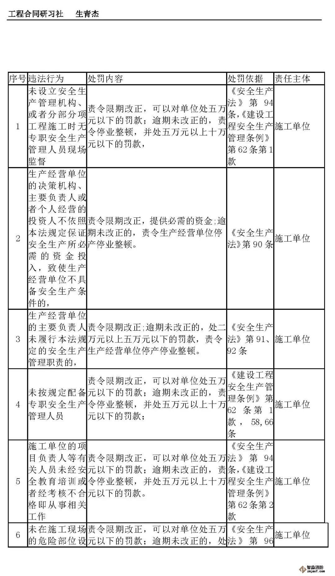
本文附表是施工单位的安全生产行政责任清单,共梳理出80种行政责任,其中不包括地方性法规和地方政府规章。施工单位可将此表中的风险点进行分解,并落实到人,建立明晰严格的安全责任体系。希望此表能对施工企业加强安全管理有一定作用。












江苏苏州智淼乐鱼在线(中国)安装工程公司主营:北京乐鱼在线(中国)施工安装,乐鱼在线(中国)工程设计,乐鱼在线(中国)维修改造,乐鱼在线(中国)设备检测,乐鱼在线(中国)验收代办,乐鱼在线(中国)维修保养,探测器清洗,乐鱼在线(中国)检测设备,智慧乐鱼在线(中国)物联网,乐鱼在线(中国)设备销售安装及调试为一体的正规化乐鱼在线(中国)企业。乐鱼在线(中国)改造网址:/;服务热线:4006-598-119









苏公网安备32058102002151号